Flow diagram data software example diagrams business dfd management conceptdraw project development sample music online control store system using drawing How to create process flowchart in confluence Business analyst ba diagram flow data learnings techniques data flow diagram in business analysis
Business Analysis Process Flow | GlowTouch
Business analysis: data flow diagrams to visualize workflows – eshoptrip Data flow model diagram Examples edrawmax
Flow diagram data logical online types lucidchart symbols click marketing
Business processes — flow chartsProcess flowchart data flow diagram examples data flow diagrams Data flow diagram: examples (context & level 1), explanation, tutorialData flow diagram: a practical guide — business analyst learnings.
What do business analysts exactly doData flow diagram: a practical guide — business analyst learnings Flow process diagram business workflow diagrams template processes chart example conceptdraw accounting grant software flowchart engineering automation insurance operation ideasHow to build a process flow chart in excel.
What is a data flow diagram and how to make one?
Differences between a data analyst and a business analyst25+ data flow model in software engineering How to make a data flow diagram lucidchart9 top business analysis models.
Data flow diagram diagrams paradigm visual document system example sample processes dfd process information these bpmn dataflow store database languageWhat is data flow diagram in system analysis and design Business analyst’s tools – data flow modelFlow diagram data process diagrams dfd system analysis example software structured systems business payment conceptdraw ssadm method chart structure sample.

9 top business analysis models
Diagram business template context analysis flow data diagrams creately create visio management excel edit ppt analyst choose board project savedFree editable data flow diagram examples Pin on business analysis techniquesContext ordering dfd explanation inventory decomposition.
Analyst lucidchart diagrams skillsBusiness analysis context diagram. you can edit this template and Business process flow diagramDemo start.

Flow data diagram business context system level restaurant dfd analysis analyst project process create ordering management example information projects food
Analyst producing consultingBusiness analysis data flow diagrams – the functional ba Dfd paradigm securities customer atm level1 accounting analysisAnalysis analysts analyst gap bridging.
Flow diagram data draw business level analyst guide process management practical project chart system ba complexDiagram flow business analysis context example dfd data simple creately external project produce template article entities dataflow Business analysis template models structure chart organizational organogram organigram diagrams make start templates strategic any listData flow diagram examples symbols, types, and tips.

How to choose the best data flow diagram online tool for your business
Flow process diagram business analysis models marketingData flow diagram, workflow diagram, process flow diagram Data flow diagramProcess flow diagram data flowchart symbols business software meaning diagrams types dfd conceptdraw chart basic system example workflow flowcharts draw.
Business analysis models for quick strategic planningProcess flow diagram example process flow diagrams ist project Business analysis data flow diagramsA beginner's guide to data flow diagrams.
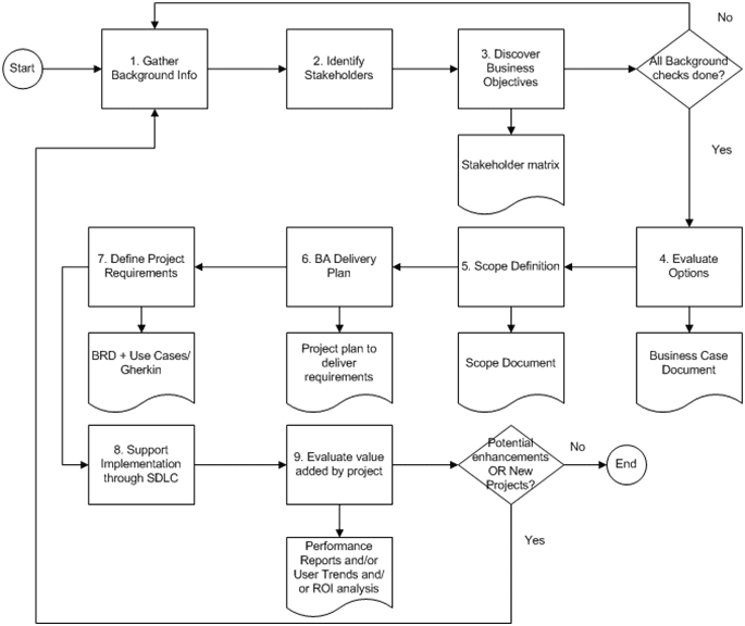
Business analysis process flow
Data flow diagram: a practical guide — business analyst learnings .
.






